
FONDS DE SOLIDARITE – DECRET 2021-256 du 9 mars 2021
Attention, l’aide versée est limitée à un plafond de 200 000 € au niveau du groupe

Février
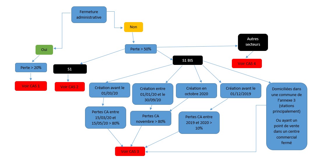
- Qui ?
- Les entreprises
- Ayant fait l’objet d’une fermeture administrative sans interruption entre le 01/02 et le 28/02 et ont subi une perte de CA sur cette période d’au moins 20% (ventes à distance et à emporter comprises) (Cas 1) ou
- Ayant subi une perte de CA d’au moins 50% en février et remplissant les conditions suivantes
- D’exercer une activité dans un secteur S1 (voir liste en vigueur au 9 mars 2021) (Cas 2)
- Ou d’exercer une activité dans un secteur S1 bis (voir liste en vigueur au 9 mars 2021) et (Cas 3)
- Pour les entreprises créées avant le 01/03/2020, d’avoir subi une perte de CA de 80% ou plus entre le 15/03/20 et le 15/05/20
- Pour les entreprises créées entre le 01/01/20 et 30/09/20, d’avoir subi une perte de CA de 80% ou plus entre le 01/11/20 et le 30/11/20
- La comparaison s’effectue avec le CA mensuel moyen réalisé de la création au 31/10/20
- Pour les entreprises créées entre le 01/10/20 et le 31/10/20, d’avoir subi une perte de CA de 80% ou plus au mois de novembre
- La comparaison s’effectue avec le CA de décembre 2020
- Pour les entreprises créées avant le 01/12/2019, d’avoir subi une perte de CA de 10% ou plus entre le CA 2019 et le CA 2020
- Pour les entreprises créées entre le 01/01/2019 et le 01/12/2019, le CA 2019 correspond au CA réalisé entre la date de création et le 31/12/2019 ramené sur 12 mois
- Ou d’exercer dans le commerce de détail à l’exception des automobiles, motocycles ou location de biens immobiliers et d’être domiciliées dans une commune mentionnée à l’annexe 3 (concerne principalement les stations de ski) (Cas 3)
- Ou d’exercer une activité dans le commerce de détail et d’avoir au moins un point de vente dans un centre commercial ayant fait l’objet d’une fermeture administrative durant tout le mois de février (Cas 3)
- Ayant subi une perte de CA d’au moins 50% en février (Cas 4) et dont
- L’effectif est inférieur ou égal à 50 salariés
- Ce seuil est à apprécier à l’ensemble du groupe pour les holdings et filiales
- Ne se trouvent pas en LJ au 01/03/2020
- Les associations sont éligibles si elles sont assujetties aux impôts commerciaux ou emploient au moins 1 salarié
- Les chefs d’entreprises (PP ou dirigeants majoritaires des PM) ne sont pas titulaires d’un contrat de travail à temps complet au 01/02/2021 sauf en cas d’effectif salarié annuel égal ou supérieur à 1
- Elles ont débuté leur activité avant le 31/10/2020
- Les entreprises
- Combien ?
- (Cas 1)
- L’aide sera égale à la perte du CA dans la limite de 10 000 € ou de 20% du CA de référence si ce critère lui est plus favorable
- (Cas 2)
- La perte est égale ou supérieure à 70% du CA
- L’aide sera égale à la perte du CA dans la limite de 10 000 € ou de 20% du CA de référence si ce critère lui est plus favorable
- La perte est supérieure à 50% mais inférieure à 70% du CA
- L’aide sera égale à la perte du CA dans la limite de 10 000 € ou de 15% du CA de référence si ce critère lui est plus favorable
- La perte est égale ou supérieure à 70% du CA
- (Cas 3)
- La perte est supérieure à 50% mais inférieure à 70% du CA
- Si la perte du CA est supérieure à 1 500 €, l’aide sera égale à 80% de la perte du CA dans la limite de 10 000 € avec un montant minimal de 1 500 € ou à 15% du CA de référence
- Si la perte du CA est inférieure à 1 500 €, l’aide sera égale à la perte du CA
- La perte est égale ou supérieure à 70% du CA
- Si la perte du CA est supérieure à 1 500 €, l’aide sera égale à 80% de la perte du CA dans la limite de 10 000 € avec un montant minimal de 1 500 € ou à 20% du CA de référence
- Si la perte du CA est inférieure à 1 500 €, l’aide sera égale à la perte du CA
- La perte est supérieure à 50% mais inférieure à 70% du CA
- (Cas 4)
- L’aide sera égale à la perte du CA dans la limite de 1 500 €
- Attention
- Les pensions de retraite ou IJSS perçues ou à percevoir pour février 2021 par le chef d’entreprise viendront s’imputer sur le montant de l’aide
- (Cas 1)
- Modalités de calcul
- Différence entre le CA de février 2021 (pour les entreprises ayant fait l’objet d’une fermeture administrative, il n’est pas tenu compte du CA réalisé en ventes à distance et ventes à emporter) et
- le chiffre d'affaires de février 2019 ou
- le chiffre d'affaires mensuel moyen de l'année 2019 ou
- pour les entreprises créées entre le 1er juin 2019 et le 31 janvier 2020, le chiffre d'affaires mensuel moyen sur la période comprise entre la date de création de l'entreprise et le 29 février 2020 ou
- pour les entreprises créées entre le 1er février 2020 et le 29 février 2020, le chiffre d'affaires mensuel moyen réalisé en février et ramené sur un mois
- pour les entreprises créées entre le 1er mars 2020 et le 30 septembre 2020, le chiffre d’affaires mensuel moyen réalisé entre le 1er juillet ou la date de création et le 31 octobre 2020
- pour les entreprises créées en octobre 2020, le chiffre d'affaires de décembre 2020
- Ou octobre 2020 ramené sur un mois si l’établissement a fait l’objet d’une fermeture administrative en décembre 2020
- Différence entre le CA de février 2021 (pour les entreprises ayant fait l’objet d’une fermeture administrative, il n’est pas tenu compte du CA réalisé en ventes à distance et ventes à emporter) et
- Modalités de la demande
- Dans un délai de deux mois soit jusqu’au 30/04/2021
- Attestation sur l’honneur que l’entreprise remplit les conditions et ne présentait pas de dettes fiscale ou sociale au 31/12/19
- Une estimation de la perte de CA (période non précisée…) et le CA réalisé sur les ventes à distance et emporter (Attention à ce que les montants renseignés coïncident bien avec les déclarations de TVA)
- Indication des pensions de retraite ou IJSS mentionnées ci-dessus
- Attestation de l’expert-comptable pour les entreprises exerçant dans le S1 bis et mentionnées dans les lignes 91 à 129 de l’annexe 2 du décret